
在設計⼀個能夠讓政⼤師⽣有效找到適合⼈⼒,或是找到賺錢(經驗)機會的平台之前,首先我們想透過觀察法,了解 TA 平常是透過哪些方法和資訊來尋求或提供人力。我們發現多數人採用的管道為社群媒體,其次為實體傳單與詢問親友。
因此本次觀察法我們將主要針對 Facebook「NCCU 政大學生交流版」、「NCCU 政治大學實習/工讀/工作資訊交流版」,及 Dcard「政治大學版」 三個以政大教職員生為主要族群的社群為觀察地點,觀察的事件皆為自然發生,並且與觀察對象無任何交流。

除了觀察法直接了解到政大師生的需求外,我們也透過桌面研究及二手資料的調查來宏觀地了解目前大學生打工景況。







1. 擷取行為:整理歸納訪談資料
2. 轉換為需求:探索行為背後動機與需求
3. 需求概念化:將相似的需求歸納為概念

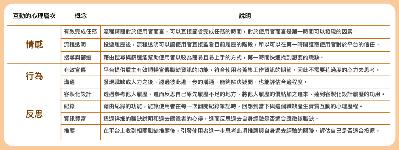
將訪談結果用互動的心裡三層次(情感、行為、反思)整理

